跳到主要內容區
學務處首頁
|
靜宜大學
|
網站導覽
|
登入管理
|
聯絡信箱
Menu
回首頁
學生事務處
學生成就中心
諮商暨健康中心
特殊教育學生資源中心
原住民族學生資源中心
校安生輔中心
本功能需使用支援JavaScript之瀏覽器才能正常操作
公告訊息
校內訊息
校外訊息
單位介紹
單位願景
業務簡介
工作職掌
業務職掌
宿舍簡介
學生宿舍
宿舍影片
校外協議合作宿舍-蓋夏學苑
學生宿舍房型及價位表
住宿申請
舊生床位申請
新生床位申請
校外租賃
租賃糾紛協處
租屋安全資訊
外籍生校外租屋 Off-campus housing for international students
房東資訊專區
大沙鹿學生租屋生活網
住宿學習
計畫說明
勤求知
表單下載
宿舍業務
校外賃居
章則辦法
相關連結
崔媽媽基金會
校外賃居粉絲團
首頁
校內訊息
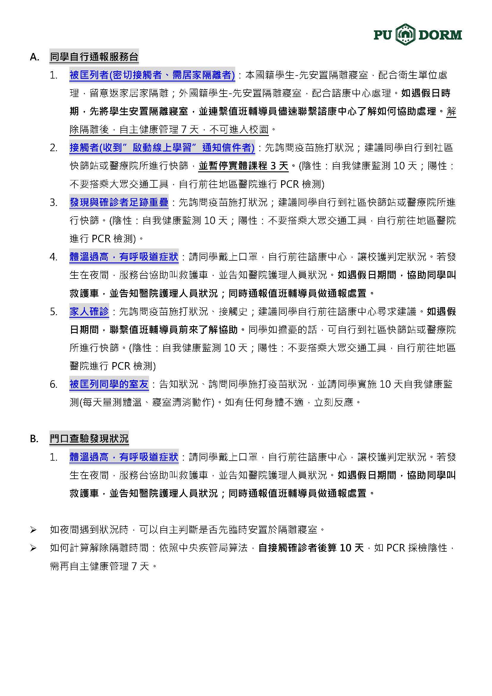
【防疫措施】靜宜大學學生宿舍Covid-19個案處理流程
瀏覽數:
友善列印
Close (Esc)
Share
Toggle fullscreen
Zoom in/out
Previous (arrow left)
Next (arrow right)